Circuit Diagram Resistor 39 Where Is The Resistor Located On This Diagram

If you are searching about Series Resistance Calculator - Inch Calculator you've came to the right place. We have 35 Pics about Series Resistance Calculator - Inch Calculator like What is a Resistor? Construction, Circuit Diagram and Applications, Series Parallel Circuit | Series Parallel Circuit Examples | Electrical Academia and also Series Resistance Calculator - Inch Calculator. Read more:

Series Resistance Calculator - Inch Calculator

Series Resistance Calculator - Inch Calculator www.inchcalculator.com

series resistance circuit diagram resistors calculator connected showing electrical

Series Parallel Circuit | Series Parallel Circuit Examples | Electrical Academia

Series Parallel Circuit | Series Parallel Circuit Examples | Electrical Academia electricalacademia.com

parallel circuit series voltage current examples electrical basic figure problems gif fig electricalacademia

Resistor Circuit Diagrams: Understanding Connections And Functions

Resistor Circuit Diagrams: Understanding Connections and functions www.wellpcb.com

Electronics Cchoy: 03: Schematics, Ohm's Law And Potentiometers

Electronics cchoy: 03: Schematics, Ohm's Law and Potentiometers elec10cychoy.blogspot.com

resistors law electronics basic resistor schematics led ohm 5v ohms setup different used which connected read following

Series Parallel Circuit | Series Parallel Circuit Examples | Electrical Academia

Series Parallel Circuit | Series Parallel Circuit Examples | Electrical Academia electricalacademia.com

parallel circuit series diagram circuits examples resistors electrical voltage current figure gif problems basic fig

Capacitor Charging Equation | RC Circuit Charging | Matlab | Electrical Academia

Capacitor Charging Equation | RC Circuit Charging | Matlab | Electrical Academia electricalacademia.com

capacitor circuit rc charging equation voltage across using matlab circuits determine following gif expression electrical compute let

Example: Resistors In Series - Nexus Wiki

Example: Resistors in series - Nexus Wiki www.compadre.org

resistors series example two resistance connected battery other each

Resistors In Series And Parallel · Physics

Resistors in Series and Parallel · Physics philschatz.com

resistors parallel series physics connection circuit connected same figure chapter potential pressbooks paths path

39 Where Is The Resistor Located On This Diagram - Diagram Online Source

39 where is the resistor located on this diagram - Diagram Online Source wasildragonl.blogspot.com

Resistors In Series And Parallel | Electrical Academia

Resistors in Series and Parallel | Electrical Academia electricalacademia.com

resistors series parallel connected three electrical figure following shows resistance voltage law using

Circuit Diagrams Org

Circuit Diagrams Org enginediagrambaum.z19.web.core.windows.net

Series Circuit - StickMan Physics

Series Circuit - StickMan Physics stickmanphysics.com

resistors resistor circuits virtual

Series Circuit Diagram With Resistor

Series Circuit Diagram With Resistor animalia-life.club

Series And Parallel Resistor Circuits

Series and Parallel Resistor Circuits www.physics-and-radio-electronics.com

resistors resistor series circuit circuits electronic resistance current parallel connected through same adding every flows each which obtained such total

Series And Parallel Circuits - SparkFun Learn

Series and Parallel Circuits - SparkFun Learn learn.sparkfun.com

parallel series circuits diagram wiring schematic vs resistor circuit resistors sparkfun learn example electronic combination current projects drawing wire each

Parallel And Series Battery Wiring Diagram - Wiring Diagram

Parallel And Series Battery Wiring Diagram - Wiring Diagram wiringdiagram.2bitboer.com

parallel circuit series diagram wiring figure circuits battery examples electrical find equivalent resistor simple two problems complex basic check wire

Resistor Circuits - The Electronics Hobby Blog

Resistor Circuits - The Electronics Hobby Blog theelectronicshobbyblog.com

resistor circuits resistors

Series Circuit Definition | Series Circuit Examples | Electrical Academia

Series Circuit Definition | Series Circuit Examples | Electrical Academia electricalacademia.com

circuit series diagram battery examples definition circuits resistors parallel connected electrical difference between gif voltage fig basic electricalacademia

Resistor Capacitor Circuit Calculator - Inch Calculator

Resistor Capacitor Circuit Calculator - Inch Calculator www.inchcalculator.com

circuit capacitor resistor diagram calculator rc showing

Resistor Circuit Diagrams: Understanding Connections And Functions

Resistor Circuit Diagrams: Understanding Connections and functions www.wellpcb.com

Resistor Wiring Diagram / Led Turn Signal Resistor Wiring Diagram - Database - Print The

Resistor Wiring Diagram / Led Turn Signal Resistor Wiring Diagram - Database - Print the aquastat-wiring-diagram55.blogspot.com

resistor ohm

What Is A Resistor? Construction, Circuit Diagram And Applications

What is a Resistor? Construction, Circuit Diagram and Applications www.elprocus.com

resistor circuit diagram simple led resistance function current battery using construction component restrict throughout flow know

Series Resistor Voltage Drop Calculator - KeirBraxton

Series resistor voltage drop calculator - KeirBraxton keirbraxton.blogspot.com

An Introduction To Basic Electronics

An Introduction to Basic Electronics predictabledesigns.com

electronics basic introduction circuit resistor simple voltage diagram source showing

Series And Parallel Circuits - SparkFun Learn

Series and Parallel Circuits - SparkFun Learn learn.sparkfun.com

circuit resistor series current circuits parallel schematic battery electrical clipart if single ohm resistance put supply another amps 10k sparkfun

What Is A Resistor?

What is a Resistor? blog.sparkfuneducation.com

resistors resistor marking ohms

94 Pdf Resistor Color Chart 3 Band Printable Hd Docx Download Pdf | Images And Photos Finder

94 Pdf Resistor Color Chart 3 Band Printable Hd Docx Download Pdf | Images and Photos finder www.aiophotoz.com

Series Parallel Circuit | Series Parallel Circuit Examples | Electrical Academia

Series Parallel Circuit | Series Parallel Circuit Examples | Electrical Academia electricalacademia.com

parallel circuit series examples equivalent resistance problems figure basic their fig its

What Is A Resistor? Construction, Circuit Diagram And Applications

What is a Resistor? Construction, Circuit Diagram and Applications www.elprocus.com

resistor symbol drawing circuit diagram resistance fixed schematic resistors construction value electricity applications advanced old test class circuits paintingvalley which

Resistors - Learn.sparkfun.com

Resistors - learn.sparkfun.com learn.sparkfun.com

resistor current resistors limiting value led sparkfun schematic series through two components limited leds power example connecting safe when learn

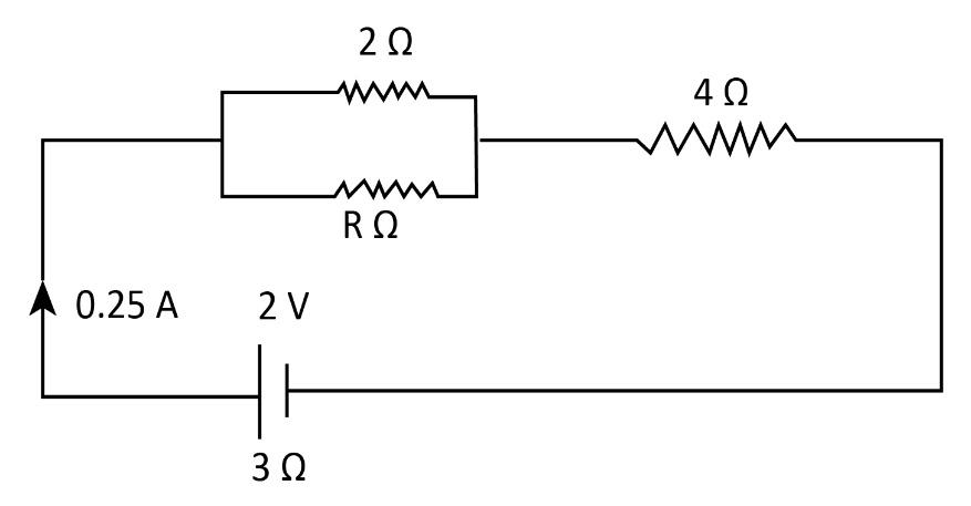
The Circuit Diagram In Fig. 8.53 Shows Three Resistors $2\\;\\Omega $, $4\\;\\Omega $ And $R

The circuit diagram in Fig. 8.53 shows three resistors $2\\;\\Omega $, $4\\;\\Omega $ and $R www.vedantu.com

physics question resistors resistor

Resistors | Ohm's Law | Electronics Textbook

Resistors | Ohm's Law | Electronics Textbook www.allaboutcircuits.com

resistor circuits resistors circuit law ohm current

Series And Parallel Circuits - SparkFun Learn

Series and Parallel Circuits - SparkFun Learn learn.sparkfun.com

circuit series between difference resistors parallel circuits resistance three current battery connected through example network law closed path flow two

Resistors - SparkFun Learn

Resistors - SparkFun Learn learn.sparkfun.com

resistors resistor circuit parallel resistance network sparkfun series example solve question problem end types variable

What Is A Resistor? Construction, Circuit Diagram And Applications

What is a Resistor? Construction, Circuit Diagram and Applications www.elprocus.com

resistor resistors resistance multimeter calculation

Circuit diagrams org. Parallel circuit series diagram circuits examples resistors electrical voltage current figure gif problems basic fig. Resistor ohm

Comments